WAŻNE
TERAZ

Iran: Cieśnina Ormuz zamknięta. "Będziemy strzelać do każdego statku"

Brexit wchodzi w decydującą fazę. Kurs funta rośnie najmocniej od 2016 roku

Na rynkach finansowych napięcie sięga zenitu. Funt rośnie w siłę w skali niewidzianej od ponad dwóch lat, co akurat sprzyja Polakom mieszkającym na Wyspach. W centrum uwagi jest brexit i zaplanowana seria głosowań w parlamencie. Ekonomiści kreślą już "mapę brexitu".

Brexit jest jednym z głównych tematów w Unii Europejskiej.
Źródło zdjęć: © East News | Frederick FLORIN / AFP
Damian Słomski

W ciągu ostatnich 24 godzin kurs wymiany funta brytyjskiego wzrósł o 12 groszy. Tak dużych zmian na rynku walutowym nie było od końca 2016 roku, gdy na Wyspach toczyła się dyskusja na temat rozpisania drugiego referendum w sprawie brexitu. Funt jest najdroższy od roku. W szczytowym momencie był po 5,06 zł.

Obraz

- Za tak mocnym ruchem stały doniesienia o dodatkowych prawnych zapisach w umowie rozwodowej, dotyczących granicy z Irlandią, punktu spornego numer jeden dla brytyjskich polityków - zauważa Przemysław Kwiecień, ekonomista Domu Maklerskiego XTB.

Przypomnina, że porozumienie przedstawione przez premier Theresę May zostało już wcześniej odrzucone przez parlament ogromną większością głosów. Powód to właśnie konieczność pozostania w unii celnej z UE na bliżej nieokreślony okres w celu utrzymania otwartej granicy z Irlandią.

Zauważa, że jeszcze wczoraj rano wydawało się, że May poniesie kolejną sromotną klęskę we wtorkowym głosowaniu lub co gorsza, kolejny raz z niego się wycofa, zbliżając nas do daty twardego wyjścia z UE. Teraz jednak szanse brytyjskiej premier wzrosły, choć trudno powiedzieć jak bardzo.

"Powrotów nie będzie". Brexit utrudni życie, ale nie wypchnie Polaków z Wielkiej Brytanii

- Głosowania w Izbie Gmin należy spodziewać się w okolicach godziny 20:00. Zostanie ono poprzedzone debatą, a więc zapowiada się gorący dzień dla brytyjskiej waluty - sugeruje Kwiecień.

Polonia liczy, że to nie koniec wzrostów

Za umocnienie funta kciuki trzymają Polacy mieszkający na Wyspach. Szczególnie jeśli planują powrót do kraju lub wysyłają zarobione pieniądze rodzinie. Im wyższy kurs brytyjskiej waluty, tym większa wartość pieniądza w przeliczeniu na złote.

Według danych NBP przeciętne wynagrodzenie polskiego emigranta w na Wyspach wynosi 1300 funtów. Jeszcze przed referendum brexitowym w 2016 roku kurs wymiany wynosił nawet 5,80 zł. Teraz to niewiele ponad 5 zł. Blisko trzy lata temu dawało to około 7500 zł. Teraz ta sama kwota w funtach to blisko 6500 zł. Oczywiście im większe zarobki, tym bardziej znacząca różnica na niekorzyść.

- Jest niemal tradycją w UE, by kluczowe decyzje w kryzysie podejmować "za pięć dwunasta". Tak samo, jak rutyną stało się postępowanie brytyjskich polityków wbrew zdrowemu rozsądkowi - wskazuje Konrad Białas, analityk Domu Maklerskiego TMS.

- Premier May uzyskała od UE wiążące deklaracje, które uniemożliwiają zamknięcie Wielkiej Brytanii w unii celnej w nieskończoność. Zdaniem May ustalenia są tym, czego chciał parlament, ale przegłosowanie umowy dziś wieczorem nie jest pewne. Na koniec dnia funt równie dobrze może szybować lub pikować - komentuje.

Bukmacherzy raczej pewni

Notowania funta analizuje się w kontekście tego, co może się wydarzyć w związku z brexitem, ale to nie jedyny wskaźnik, sugerujący, że nie dojdzie do najgorszego, czyli twardego brexitu. Również bukmacherzy nie dają wiary w taki scenariusz. Dają mu mniej 20 proc. szans.

"To znaczący spadek w porównaniu do września, kiedy szacowane prawdopodobieństwo wystąpienia Wielkiej Brytanii bez umowy wynosiło aż 70 proc." - przypominają eksperci brytyjskiego Ebury.

Obraz
© Bloomberg | bloomberg

"W przypadku odrzucenia umowy spodziewamy się, że Izba Gmin zagłosuje kolejno przeciwko brexitowi bez umowy i za przedłużeniem artykułu 50. Taki scenariusz naszym zdaniem będzie wspierał funta brytyjskiego. Odroczenie brexitu da więcej czasu na dalsze negocjacje z Unią Europejską, a także otwiera możliwość na zarządzenie kolejnego referendum" - wskazują analitycy Ebury.

Według nich skala dalszego umocnienia funta będzie zależeć od tego, jak daleko w przód zostanie przesunięty termin wejścia w życie artykułu 50. Im dalej, tym wzrost kursu brytyjskiej waluty może być bardziej gwałtowny.

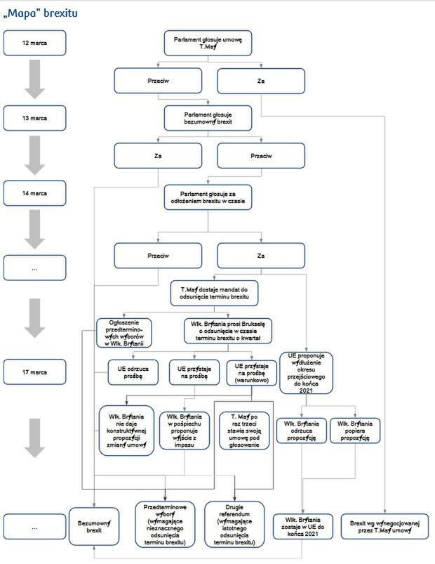
Mapa brexitu

Duże ruchy na walutach sugerują też, że napięcie na rynkach finansowych sięga zenitu. Cały proces uzgodnień w sprawie brexitu wchodzi w decydującą fazę. Jeżeli we wtorek uzgodnienia premier Theresy May z unijnymi urzędnikami nie uzyskają poparcia, a jest to najbardziej prawdopodobny scenariusz, to dzień później głosowany będzie projekt wyjścia z UE bez umowy. Następnie w czwartek parlament zagłosuje nad przełożeniem w czasie daty brexitu - wskazują ekonomiści PKO BP.

Z rozpisanej przez ekonomistów PKO BP "mapy brexitu" wynika, że ciągle na końcu drogi jest pięć możliwych rozwiązań. To chaotyczne wyjście z UE bez umowy, powrót do zapisów wynegocjowanych przez premier May z unijnymi urzędnikami, odsunięcie w czasie brexitu w związku z przedterminowymi wyborami lub na wniosek parlamentu (nawet do końca 2021 roku), a także nie można wykluczać drugiego referendum.

Obraz
© PKO BP | PKO BP

Masz newsa, zdjęcie lub filmik? Prześlij nam przez dziejesie.wp.pl

Źródło artykułu: money.pl
Wybrane dla Ciebie
Nieoficjalnie: cieśnina Ormuz zamknięta. Iran grozi podpalaniem tankowców
Nieoficjalnie: cieśnina Ormuz zamknięta. Iran grozi podpalaniem tankowców
Skokowy wzrost cen gazu. Azoty wstrzymują zamówienia
Skokowy wzrost cen gazu. Azoty wstrzymują zamówienia
"Paliwa na stacjach nie brakuje". Minister zabrał głos ws. dezinformacji
"Paliwa na stacjach nie brakuje". Minister zabrał głos ws. dezinformacji
Katar wstrzymuje produkcję LNG. Ceny wystrzeliły. Minister Motyka zabrał głos
Katar wstrzymuje produkcję LNG. Ceny wystrzeliły. Minister Motyka zabrał głos
Kancelaria Prezydenta potwierdza. Jest wniosek od Glapińskiego
Kancelaria Prezydenta potwierdza. Jest wniosek od Glapińskiego
Nowe kierownictwo Grupy Azoty. Rada nadzorcza powołała prezesa
Nowe kierownictwo Grupy Azoty. Rada nadzorcza powołała prezesa
Polscy turyści uwięzieni na Bliskim Wschodzie. Jak się stamtąd wydostać? Niektóre loty wracają
Polscy turyści uwięzieni na Bliskim Wschodzie. Jak się stamtąd wydostać? Niektóre loty wracają
Kanada i Indie zacieśniają współpracę o wartości miliardów dolarów
Kanada i Indie zacieśniają współpracę o wartości miliardów dolarów
Ile kosztuje dolar? Kurs dolara do złotego PLN/USD 02.03.2026
Ile kosztuje dolar? Kurs dolara do złotego PLN/USD 02.03.2026
Ile kosztuje frank szwajcarski? Kurs franka do złotego PLN/CHF 02.03.2026
Ile kosztuje frank szwajcarski? Kurs franka do złotego PLN/CHF 02.03.2026
Ile kosztuje funt? Kurs funta do złotego PLN/GBP 02.03.2026
Ile kosztuje funt? Kurs funta do złotego PLN/GBP 02.03.2026
Ile kosztuje euro? Kurs euro do złotego PLN/EUR 02.03.2026
Ile kosztuje euro? Kurs euro do złotego PLN/EUR 02.03.2026