Dlaczego „Allegro dla Mediów” ma sens – i czy jest w ogóle możliwe?

Internet podbił rynek reklamy nie tylko dlatego, że Polacy odwrócili się od „tradycyjnych” mediów i „siedzą” już tylko z nosem w Internecie. Podbił go także dlatego, że zaoferował nieprawdopodobnie efektywne, sprawne, zautomatyzowane procesy planowania i zakupu. Czy nadszedł już czas, aby tradycyjne media jak outdoor, radio czy prasa nadgoniły w tym wyścigu? Czy nie jest na to za późno?

Źródło zdjęć: © Pixabay

Rynek mediowy nieustannie się rozwija. Cały czas pojawiają się nowe przestrzenie reklamowe, a także zupełnie nowe typy mediów. Opracowywane są nowe sposoby mierzenia efektywności, innowacyjne kreacje, zaskakujące formy przekazu. Ten dynamizm i mnogość opcji sprawia jednak, że rynek jest coraz bardziej rozproszony, a jego uczestnicy , szczególnie mniejsze podmioty, mogą się bardzo łatwo w nim pogubić.

Trudno też oprzeć się wrażeniu, że media „tradycyjne” odstają od Internetu nie tylko wiekiem, ale przede wszystkim modelami pomiaru oraz procesami planowania i zakupu.

Być może jest tu jednak miejsce na innowacje?

Internet to medium, gdzie wydatki rok do roku rosną najszybciej – utrzymując dynamikę wzrostu na poziomie ~10% w ciągu ostatnich lat. Największy wzrost w wydatkach miał miejsce dla reklamy wideo (38% wzrostu) oraz dla reklamy w social media (36% wzrostu).

Na szczególną uwagę zasługuje oczywiście rozwój tzw. zakupu programatycznego. Nieco upraszczając - to model, w którym Wydawca w czasie rzeczywistym wystawia wszystkie impresje (swoje „inventory”) reklam na swojej stronie jako dostępne do zakupu – najczęściej w modelu „aukcyjnym”. Reklamodawca może wziąć udział w aukcji i po wygranej wyświetlić konkretnemu użytkownikowi swoją reklamę.

© materiały partnera

Rynek mediowy w Polsce

Mimo, że Internet i jego możliwości (a szczególnie programmatic) zdominował zainteresowanie branży reklamowej, należy pamiętać, że rynek mediowy obejmuje jednak wszystkie rodzaje reklam – zarówno cyfrowe jak i analogowe, dynamiczne i statyczne, wysoce targetowane oraz masowe, a także wszystkie rodzaje oferowanych powierzchni reklamowych.

W media mixie na rynku Polskim nadal największą rolę pełni telewizja – stanowi 46% wydatków reklamowych. Internet zajmuje drugie miejsce (~33%), na kolejnych uplasowały się: radio – 8%, outdoor – 6%, prasa – 6%, kino – 1%.

Media mało “digitalowe” wciąż popularne

Na rynku Polskim jest dostępnych niemal 300 programów radia publicznego oraz programów koncesjowanych (czyli posiadających częstotliwość), nadawanych całą dobę. Mimo rozwoju platform streamingowych – radio cieszy się na polskim rynku niezmienną popularnością - w ciągu ostatnich dziesięciu lat odsetek Polaków słuchających radia oscyluje na poziomie 75%.

Obecnie planowanie kampanii w radiu opiera się w głównej mierze na współpracy z brokerem, który świadczy usługi pośrednika pomiędzy Wydawcami a Klientem lub domem mediowym. W porównaniu ze światem reklamy w Internecie (szczególnie w modelu programmatic/rtb) ten proces jest bardzo „manualny”, wydłużony i relatywnie mało zautomatyzowany.

Kolejnym mało „digitalowym” medium jest outdoor, którego popularność nie maleje, gdyż jego główną zaletą jest szeroki zasięg, głównie wśród grupy zamieszkującej duże miasta (ponad 200 000 mieszkańców), gdzie sieć nośników jest najlepiej rozwinięta.

Outdoor także podlega „digitalizacji” (rozwój nośników DOOH – digital out-of-home), ale nadal lwia część rynku to „standardowe” nośniki.

Rynek mediów OOH jest rynkiem, gdzie mierzenie efektywności kampanii lub nośników jest trudne, nie ma również jednolitego standardu badawczego. Skutek braku standardów badań OOH jest odczuwalny podczas procesu planowania mediów. Proces zakupu powierzchni reklamowej nośników opiera się na bezpośrednich zapytaniach ofertowych, wysyłanych do dostawców i podobnie jak w przypadku radia – jest procesem wysoce pracochłonnym, „manualnym”, mało zautomatyzowanym.

Kolejnym medium, któremu warto się przyjrzeć to Prasa. Prawdą jest, że media drukowane dążą do większej integracji prasy z Internetem, aby pozostać w grze i np. tworzą wydania cyfrowe.

Zakup mediów nieefektywny?

Reklama standardowa w dalszym ciągu stanowi jednak główny model zakupowy. Dla gazet ten rodzaj to ok. 90% wydatków, dla magazynów – ok. 84%. Mimo pogarszającej się kondycji – prasa nadal pozostaje atrakcyjnym medium – szczególnie dla reklamodawców z kategorii kosmetycznej, farmaceutycznej czy modowej (a gazety – dla sieci handlowych). Reklamodawcy doceniają zarówno możliwości docierania do różnych grup celowych, budowania przekazów w oparciu o kontekst redakcyjny, czy nawet możliwości docierania regionalnego dzięki pozycjom o zasięgu lokalnym.

Podobnie jak w przypadku outdooru czy radia – proces zakupu prasy opiera się nadal o osobisty kontakt z handlowcem danego wydawcy, ew. z brokerem oraz charakteryzuje się relatywnie dużą pracochłonnością i „manualnością”.

W obecnych procesach planowania i (przede wszystkim) zakupu tych mediów jest wiele nieefektywności, którym być może udałoby się zaradzić. Poniżej niektóre z nich:

Nawiązywanie współpracy biznesowej pomiędzy aktorami rynku odbywa się w większości przypadków w tradycyjny sposób (vs „elektroniczna giełda”). Sposób komunikacji Reklamodawcy z Planerem jest nieustrukturyzowany, co wydłuża czas poświęcany na planowanie kampanii (vs wystandaryzowane formaty komunikacji reklamodawca-planer)

Komunikacja pomiędzy stronami jest rozproszona – częściowo telefoniczna, częściowo mailowa, z różnymi osobami po obu stronach (vs zcentralizowana platforma)

Na rynku Outdooru informacje o dostępności nośników mniejszych Dostawców są trudno dostępne, przez co więksi dostawcy mają znaczącą przewagę

Podpinanie kreacji do zakupionego inventory często dzieje się w osobnej komunikacji, w której podawany jest „identyfikator” oferty (vs podpinanie kreacji bezpośrednio do oferty)

Nawiązanie współpracy biznesowej najczęściej związane jest z podpisywaniem umów – często nadal w wersji papierowej (vs umowy elektroniczne, choć przyznać trzeba że epidemia Covid-19 przyspieszyła „digitalizację” obiegu dokumentów!)

Wydawcy w mediach tradycyjnych wyprzedają swoje inventory różnymi kanałami, przez co często interesująca oferta nie jest dostępna i nie jest możliwe stworzenie mechanizmu podobnego do zakupu RTB mediów digitalowych (vs elektroniczny, zcentralizowany model potwierdzania dostępności)… i wiele innych!

Transakcje mediowe - czy czeka nas ewolucja?

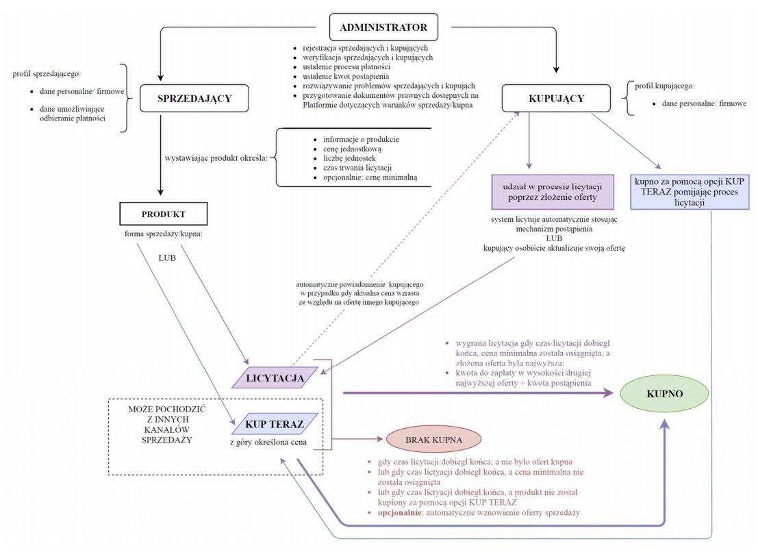
Wydaje się, że rozsądnym (choć może odważnym!) pomysłem jest opracowanie inteligentnej, innowacyjnej platformy online - „Media Marketplace” – pełniącej rolę rynku, na którym spotykają się podmioty otoczenia mediowego i gdzie mogą zawierać transakcje mediowe w sposób zautomatyzowany (szczególnie dla „tradycyjnych” mediów jak Radio, Prasa, Outdoor).

Taką platformę można sobie wyobrazić jak „Allegro dla mediów”. Obecnie na polskim rynku nie istnieje taka platforma, która konsolidowałaby różne media w jednym miejscu i umożliwiała interakcje online pomiędzy uczestnikami, w szczególności automatyzując zawierane transakcje.

Aby takie „Media Marketplace” miało sens i skutecznie eliminowało (lub zmniejszało) istniejące nieefektywności – musiałoby posiadając następujące funkcjonalności:

·      W ramach procesu zarządzania inventory zarejestrowani Wydawcy zamieszczają swoje oferty w sposób zautomatyzowany (API), semi-zautomatyzowany (import pliku np. CSV) lub manualny (formularz), mają możliwość również zamieszczać oferty skierowane tylko do wybranych Reklamodawców.

·      W procesie Planowania kampanii Reklamodawcy mają możliwość przeglądania ofert różnych Reklamodawców i wybierać spośród wielu opcji te, które najlepiej pasują do ich wymagań. Dodatkowo, Reklamodawcy mogą skorzystać z modułu rekomendacji podziału ich budżetu pomiędzy poszczególne media, co wpływa na maksymalizację ich potencjalnych przychodów z kampanii.

·      Cały proces zakupowy jest obsługiwany przez Platformę, od wybierania ofert do koszyka, poprzez ich rezerwację i zakup, aż do rozliczeń. Platforma wspomaga również przekazywanie kreacji do Wydawców w procesie zarządzania kreacjami.

·      Po emisji kampanii, Reklamodawca poprzez Platformę otrzymuje raport postbuy, zawierający podsumowanie kampanii lub dowody, że kampania była emitowana.

© materiały partnera

Platforma Media Marketplace

Dodatkowo – Media Marketplace można wzbogacać o innowacyjne, zwiększające bezpieczeństwo i efektywność narzędzia – np. zawieranie transakcji i rozliczenia w oparciu o technologię Łańcucha Bloków (ang. Blockchain), umożliwiającą zdecentralizowane realizowanie i przechowywanie informacji o operacjach zachodzących pomiędzy użytkownikami Łańcucha.

Część ambitnych założeń może być trudna w realizacji - głównie z powodów braku dojrzałości technologicznej partnerów rynkowych oraz braku (początkowego) zasięgu i renomy platformy Media Marketplace – szczególnie na etapie prototypu.

Z tych powodów trudne może być np. przekonanie partnerów biznesowych do zintegrowania za pomocą API bazy swojego inventory, gdyż wymagałoby to z ich strony dodatkowej inwestycji, a efekt biznesowy na etapie prototypowania był dla nich trudny do przewidzenia.

MediaCom stworzył prototyp takiej platformy. Ze względu na powyższe wyzwania – nie jest to jeszcze jednak platforma tak automatyzowana (oparta o API) oraz tak otwarta dla wszystkich jak można sobie wyobrazić.

Projekt znajduje się obecnie w fazie testowej – MediaCom pracuje nad nią wraz z wybranymi Klientami i Wydawcami w nadziei, że wspólnymi siłami uda się stworzyć realną przestrzeń dla wszystkich Wydawców i Reklamodawców, którzy szukają efektywniejszych sposobów zakupu bardziej tradycyjnych, a nadal wysoce pożądanych i skutecznych mediów!

© materiały partnera

Stanisław Grabowski, Head of Strategy, MediaCom Warszawa

Artykuł poleca MediaCom
Źródło artykułu: money.pl
Wybrane dla Ciebie
Airbus odkrył karty. Tyle samolotów opuściło jego fabryki w 2025 roku
Airbus odkrył karty. Tyle samolotów opuściło jego fabryki w 2025 roku
Ile kosztuje funt? Kurs funta do złotego PLN/GBP 12.01.2026
Ile kosztuje funt? Kurs funta do złotego PLN/GBP 12.01.2026
Ile kosztuje dolar? Kurs dolara do złotego PLN/USD 12.01.2026
Ile kosztuje dolar? Kurs dolara do złotego PLN/USD 12.01.2026
Ile kosztuje euro? Kurs euro do złotego PLN/EUR 12.01.2026
Ile kosztuje euro? Kurs euro do złotego PLN/EUR 12.01.2026
Ile kosztuje frank szwajcarski? Kurs franka do złotego PLN/CHF 12.01.2026
Ile kosztuje frank szwajcarski? Kurs franka do złotego PLN/CHF 12.01.2026
Komornik w Lidlu z wniosku Biedronki. Nowa odsłona wojny gigantów
Komornik w Lidlu z wniosku Biedronki. Nowa odsłona wojny gigantów
Paramount Skydance pozywa Warner Bros. Discovery o szczegóły umowy z Netfliksem
Paramount Skydance pozywa Warner Bros. Discovery o szczegóły umowy z Netfliksem
"Mamy przerąbane". Trump stwierdził, co się stanie, jeśli Sąd Najwyższy unieważni cła
"Mamy przerąbane". Trump stwierdził, co się stanie, jeśli Sąd Najwyższy unieważni cła
Rewolucji w odszkodowaniach za odwołane loty nie będzie? Komisja w PE się nie zgadza
Rewolucji w odszkodowaniach za odwołane loty nie będzie? Komisja w PE się nie zgadza
Narastający problem w sanatoriach. NFZ jest bezradny
Narastający problem w sanatoriach. NFZ jest bezradny
Była doradczyni Trumpa ma nową pracę. Dina Powell pokieruje koncernem Meta
Była doradczyni Trumpa ma nową pracę. Dina Powell pokieruje koncernem Meta
Wezmą się za nielegalne kwatery pracownicze? Ministerstwo rozważa zmiany
Wezmą się za nielegalne kwatery pracownicze? Ministerstwo rozważa zmiany